【注:以下内容来自网络搜集,并不代表个人观点】
软考高级考试共有5个科目,分别是:系统架构设计师、系统分析师、信息系统项目管理师、系统规划与管理师前3个考察内容偏技术,后2个偏理论。
一、两者共同点
考试内容均偏理论知识,都适合零基础考生,都需要考生背诵记忆大量的知识点
二、两者不同点
1、考试重点不同
信息系统项目管理师考察重点是“十大管理”,系统规划与管理师是“IT服务管理”
2、官方教材厚度不同
信息系统项目管理师(第4版教程)700多页,系统规划与管理师官方教材共300多页
3、考试次数不同
信息系统项目管理师—1次/年(上半年),系统规划与管理师-1次/年(下半年)
4、考试热度不同
信息系统项目管理师报考人数多,系统规划与管理师报考人数少
5、备考难度不同
备考软考高级科目是具备一定难度的,而这种难度也体现了其高含金量。
(1)信息系统项目管理师:
至今已有三十余次考试沉淀。积累了丰富的备考资料,为考生提供了相对全面的学习资源。2023下半年软考高项论文大爆冷门,如果要备考2024年软考高项一定要好好准备论文。
(2)系统规划与管理师:
系统规划与管理师自2017年第一次开考,至今仅举行了六次。由于其开考时间较晚,题目设计相对简单,主要侧重于基础知识的考察。考生无需进行深入的分析,便能够得出答案,从而在一定程度上降低了备考难度。
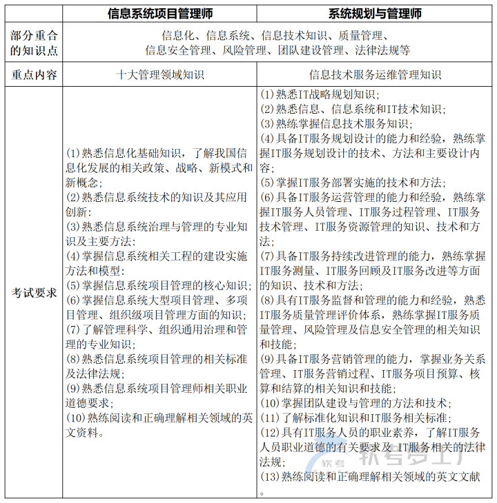
三、考试内容对比
![图片[1]-信息系统项目管理师与系统规划与管理师深度对比](https://www.rkyes.com/wp-content/uploads/2024/07/image-806.png)
四、官方教材目录对比
![图片[2]-信息系统项目管理师与系统规划与管理师深度对比](https://www.rkyes.com/wp-content/uploads/2024/07/image-805.png)
五、综合对比
![图片[3]-信息系统项目管理师与系统规划与管理师深度对比](https://www.rkyes.com/wp-content/uploads/2024/07/image-804.png)
六、总结
1、信息系统项目管理师偏向于项目管理,而系统规划与管理师偏向于运维;
3、系统规划与管理师备考资源没有信息系统项目管理师多;
4、信息系统项目管理师与系统规划与管理师的考试科目均为3科——《综合知识》、《案例分析》、《论文》,两者的难点都在论文。
5、信息系统项目管理师每年考生人数非常多,而系统规划与管理师考生人数比较少,相对来说,系统规划与管理师竞争压力要小的多。
高项和系规两个考试均涉及大量知识点的背诵。对于擅长记忆和背诵的考生来说,这是一个相对友好的选择,更适合非专业同学报考。
 关注公众号
关注公众号
 添加微信好友
添加微信好友
















![表情[dabing]-软考梦工厂](https://www.rkyes.com/wp-content/themes/zibll/img/smilies/dabing.gif)
![表情[ciya]-软考梦工厂](https://www.rkyes.com/wp-content/themes/zibll/img/smilies/ciya.gif)
![表情[aoman]-软考梦工厂](https://www.rkyes.com/wp-content/themes/zibll/img/smilies/aoman.gif)
![表情[qiang]-软考梦工厂](https://www.rkyes.com/wp-content/themes/zibll/img/smilies/qiang.gif)
 

暂无评论内容