1、软件架构分为:①数据流风格;②调用/返回风格;③独立构件风格;④虚拟机风格;⑤仓库风格。
2、软件架构评估方式,分别是基于调查问卷(或检查表)的方式、基于场景的方式和基于度量的方式。
3、软件需求包括业务需求、用户需求和系统需求。
4、质量功能部署QFD将软件需求分为三类,分别是常规需求、期望需求和意外需求。
5、需求过程主要包括需求获取、需求分析、需求规格说明书编制、需求验证与确认等。
6、使用结构化分析SA方法进行需求分析,其建立的模型的核心是数据字典。围绕这个核心,有三个层次的模型,分别是数据模型、功能模型和行为模型(也称为状态模型)。使用实体关系图(E-R图)表示数据模型,用数据流图(DFD)表示功能模型,用状态转换图(STD)表示行为模型。
7、在OOA方法中,构建用例模型一般需要经历四个阶段,分别是识别参与者、合并需求获得用例、细化用例描述和调整用例模型。
![图片[1]-软考高项总结:第5章信息系统工程](https://www.rkyes.com/wp-content/uploads/2024/07/image-35.png)
8、UML图:构件图、组合结构图、顺序图(序列图)、通信图(协作图)、定时图(计时图)、状态图、活动图、部署图、制品图、包图、交互概览图
![图片[2]-软考高项总结:第5章信息系统工程](https://www.rkyes.com/wp-content/uploads/2024/07/image-36.png)
![图片[3]-软考高项总结:第5章信息系统工程](https://www.rkyes.com/wp-content/uploads/2024/07/image-37.png)
9、UML5个系统视图:逻辑视图、实现视图、部署视图、用例视图、进程视图【记忆口诀:裸线不用进】
10、类之间的主要关系有关联、依赖、泛化、聚合、组合和实现等。
![图片[4]-软考高项总结:第5章信息系统工程](https://www.rkyes.com/wp-content/uploads/2024/07/image-38.png)
![图片[5]-软考高项总结:第5章信息系统工程](https://www.rkyes.com/wp-content/uploads/2024/07/image-39.png)
11、结构化设计是一种面向数据流的方法,是一个自顶向下、逐步求精和模块化的过程。12、在SD中,需要遵循一个基本的原则:高内聚,低耦合。
13、面向对象设计(OOD)是OOA方法的延续,其基本思想包括抽象、封装和可扩展性,其中可扩展性主要通过继承和多态来实现。
14、类模式处理类和子类之间的关系,属于静态关系:对象模式处理对象之间的关系,更具动态性。
15、根据目的和用途不同,设计模式可分为创建型模式(创建对象)、结构型模式(处理类或对象的组合)和行为型(描述类或对象的交互以及职责的分配)。
16、软件配置管理活动包括软件配置管理计划、软件配置标识、软件配置控制、软件配置状态记录、软件配置审计、软件发布管理与交付等活动。
17、对文档的静态测试主要以检查单的形式进行,对代码的静态测试一般采用桌前检查、代码走查和代码审查。
18、白盒测试方法主要有控制流测试、数据流测试和程序变异测试等。
19、容器技术目前是部署中最流行的技术,常用的持续部署方案有Kubernetes+Docker和Matrix系统两种。
20、完整的镜像部署包括三个环节:Build—Ship—Run。
21、在部署原则中提到两大部署方式为蓝绿部署和金丝雀部署。
22、软件过程能力包括治理能力、开发与交付能力、管理与支持能力、组织管理能力等方面。
![图片[6]-软考高项总结:第5章信息系统工程](https://www.rkyes.com/wp-content/uploads/2024/07/image-40.png)
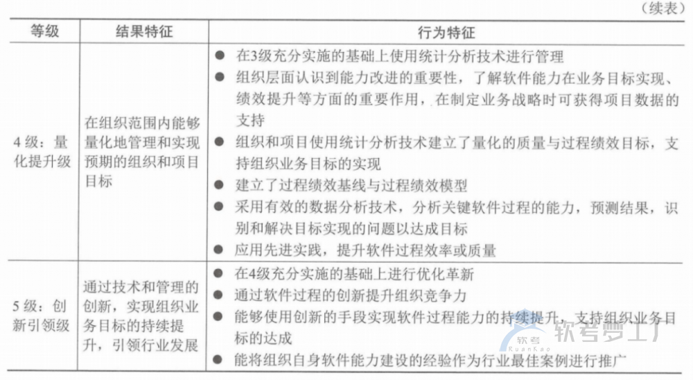
23、成熟度级别:1级初始级、2级项目规范级、3级组织改进级、4级量化提升级、5级创新引领级。
![图片[7]-软考高项总结:第5章信息系统工程](https://www.rkyes.com/wp-content/uploads/2024/07/image-41.png)
![图片[8]-软考高项总结:第5章信息系统工程](https://www.rkyes.com/wp-content/uploads/2024/07/image-42.png)
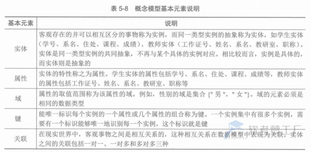
24、根据模型应用目的不同,可以将数据模型划分为三类:概念模型、逻辑模型和物理模型。
![图片[9]-软考高项总结:第5章信息系统工程](https://www.rkyes.com/wp-content/uploads/2024/07/image-43.png)
25、目前主要的数据结构有层次模型、网状模型、关系模型、面向对象模型和对象关系模型。其中,关系模型成为目前最重要的一种逻辑数据模型。
![图片[10]-软考高项总结:第5章信息系统工程](https://www.rkyes.com/wp-content/uploads/2024/07/image-44.png)
26、数据建模过程包括数据需求分析、概念模型设计、逻辑模型设计和物理模型设计等过程。
27、数据标准化的主要内容包括元数据标准化、数据元标准化、数据模式标准化、数据分类与编码标准化和数据标准化管理。
![图片[11]-软考高项总结:第5章信息系统工程](https://www.rkyes.com/wp-content/uploads/2024/07/image-45.png)
![图片[12]-软考高项总结:第5章信息系统工程](https://www.rkyes.com/wp-content/uploads/2024/07/image-46.png)
28、数据标准化阶段的具体过程包括确定数据需求、制定数据标准、批准数据标准和实施数据标准四个阶段。
29、当前最常见的数据备份结构可以分为四种:DAS备份结构、基于LAN的备份结构、LAN-FREE备份结构和SERVER-FREE备份结构。
30、常见的备份策略主要有三种:完全备份、差分备份和增量备份。
31、根据容灾系统保护对象的不同,容灾系统分为应用容灾和数据容灾两类。
32、数据质量评价方法分为直接评价法和间接评价法。
![图片[13]-软考高项总结:第5章信息系统工程](https://www.rkyes.com/wp-content/uploads/2024/07/image-47.png)
33、数据产品的质量控制分成前期控制和后期控制两个大部分。
34、数据清理主要包括数据分析、数据检测和数据修正三个步骤。
![图片[14]-软考高项总结:第5章信息系统工程](https://www.rkyes.com/wp-content/uploads/2024/07/image-48.png)
35、数据挖掘流程一般包括确定分析对象、数据准备、数据挖掘、结果评估与结果应用五个阶段。
![图片[15]-软考高项总结:第5章信息系统工程](https://www.rkyes.com/wp-content/uploads/2024/07/image-49.png)
36、数据服务主要包括数据目录服务、数据查询与浏览及下载服务、数据分发服务。
37、可视化的表现方式可分为七类:一维数据可视化、二维数据可视化、三维数据可视化、多维数据可视化、时态数据可视化、层次数据可视化和网络数据可视化。
![图片[16]-软考高项总结:第5章信息系统工程](https://www.rkyes.com/wp-content/uploads/2024/07/image-50.png)
![图片[17]-软考高项总结:第5章信息系统工程](https://www.rkyes.com/wp-content/uploads/2024/07/image-51.png)
![图片[18]-软考高项总结:第5章信息系统工程](https://www.rkyes.com/wp-content/uploads/2024/07/image-52.png)
38、信息检索的主要方法:全文检索、字段检索、基于内容的多媒体检索、数据挖掘。
39、信息检索的常用技术包括布尔逻辑检索技术、截词检索技术、临近检索技术、限定字段检索技术、限制检索技术等。
40、系统集成工作在技术上需要遵循的基本原则包括:开放性、结构化、先进性和主流化。
41、数据集成可以分为基本数据集成、多级视图集成、模式集成和多粒度数据集成四个层次。
42、异构数据集成方法归纳起来主要有两种,分别是过程式方法和声明式方法。
43、代表性的软件构件标准:公共对象请求代理结构(CORBA)、COM、DCOM与COM+、.NET、J2EE应用架构等标准。
![图片[19]-软考高项总结:第5章信息系统工程](https://www.rkyes.com/wp-content/uploads/2024/07/image-53.png)
44、对应用集成的技术要求大致有:具有应用间的互操作性、具有分布式环境中应用的可移植性、具有系统中应用分布的透明性。
![图片[20]-软考高项总结:第5章信息系统工程](https://www.rkyes.com/wp-content/uploads/2024/07/image-54.png)
45、信息安全三维空间:X轴是“安全机制”、Y轴是“OSI网络参考模型”、Z轴是“安全服务”。
![图片[21]-软考高项总结:第5章信息系统工程](https://www.rkyes.com/wp-content/uploads/2024/07/image-55.png)
46、认证、权限、完整、加密和不可否认五大要素,也叫作“安全空间”的五大属性。
47、安全机制包含基础设施实体安全、平台安全、数据安全、通信安全、应用安全、运行安全、管理安全、授权和审计安全、安全防范体系等。
48、安全服务包括对等实体认证服务、数据保密服务、数据完整性服务、数据源点认证服务、禁止否认服务和犯罪证据提供服务等。
49、信息安全系统工程活动离不开其他相关工程,主要包括:硬件工程、软件工程、通信及网络工程、数据存储与灾备工程、系统工程、测试工程、密码工程和组织信息化工程等。
50、信息安全系统工程应该吸纳安全管理的成熟规范部分,这些安全管理包括物理安全、计算机安全、网络安全、通信安全、输入/输出产品的安全、操作系统安全、数据库系统安全、数据安全、信息审计安全、人员安全、管理安全和辐射安全等。
51、信息安全系统工程能力成熟度模型(ISSE-CMM)是一种衡量信息安全系统工程实施能力的方法,是使用面向工程过程的一种方法。
52、ISSE-CMM主要适用于工程组织、获取组织和评估组织。
53、ISSE将信息安全系统工程实施过程分解为:工程过程、风险过程和保证过程。
![图片[22]-软考高项总结:第5章信息系统工程](https://www.rkyes.com/wp-content/uploads/2024/07/image-56.png)
![图片[23]-软考高项总结:第5章信息系统工程](https://www.rkyes.com/wp-content/uploads/2024/07/image-57.png)
![图片[24]-软考高项总结:第5章信息系统工程](https://www.rkyes.com/wp-content/uploads/2024/07/image-59.png)
54、公共特性的成熟度等级:Level1—非正规实施级、Level2—规划和跟踪级、Level3一充分定义级、Level4—量化控制级、Level5—持续改进级。
![图片[25]-软考高项总结:第5章信息系统工程](https://www.rkyes.com/wp-content/uploads/2024/07/image-60.png)
55、成熟度模型总结
|
指标等级 |
智能制造 |
智慧城市 |
DCM组织管理 |
软件过程能力 |
信息安全 |
OPM |
C M M I能力 |
|
第一级 |
规划级 |
规划级 |
初始级 |
初始级 |
非正规实施级 |
初始或临时 |
初始级 |
|
第二级 |
规范级 |
管理级 |
受管理级 |
项目规范级 |
规划和跟踪级 |
项目层级采用 |
管理级 |
|
第三级 |
集成级 |
协同级 |
稳健级 |
组织改进级 |
充分定义级 |
组织定义 |
定义级 |
|
第四级 |
优化级 |
优化级 |
量化管理级 |
量化提升级 |
量化控制级 |
量化管理 |
量化管理级 |
|
第五级 |
引领级 |
引领级 |
优化级 |
创新引领级 |
持续改进级 |
持续优化 |
优化级 |
(1)智能制造成熟度
|
级别 |
含义 |
|
一级 (规划级) |
企业应开始对实施智能制造的基础和条件进行规划,能够对核心业务活动(设计、生产、物流、销售、服务)进行流程化管理 |
|
二级 (规范级) |
企业应采用自动化技术、信息技术手段对核心装备和业务活动等进行改造和规范,实现单一业务活动的数据共享 |
|
三级 (集成级) |
企业应对装备、系统等开展集成 ,实现跨业务活动间的数据共享 |
|
四级 (优化级) |
企业应对人员、资源、制造等进行数据挖掘,形成知识、模型等,实现对核心业 务活动的精准预测和优化 |
|
五级 (引领级) |
企业应基于模型持续驱动业务活动的优化和创新,实现产业链协同并衍生新的 制造模式和商业模式 |
(2)智慧城市成熟度
|
级别 |
解释说明 |
|
1规划级 |
应围绕智慧城市的发展进行策划,明确相关职责分工和工作机制等,初步开展数据采集和应用,确保相关活动有序开展 |
|
2管理级 |
应明确智慧城市发展战略、原则、目标和实施计划等,推进城市基础设施智能化改造,多领域实现信息系统单项应用,对智慧城市全生命周期实施管理 |
|
3协同级 |
应管控智慧城市各项发展目标,实施多业务、多层级、跨领域应用系统的集成,持续推进信息资源的共享与交换,推动惠民服务、城市治理、生态宜居、产业发展等 的融合创新,实现跨领域的协同改进 |
|
4优化级 |
应聚焦智慧城市与城市经济社会发展深度融合,基于数据与知识模型实施城市经济、社会精准化治理,推动数据要素的价值挖掘和开发利用,推进城市竞争力持续提升 |
|
5引领级 |
应构建智慧城市敏捷发展能力,实现城市物理空间、社会空间、信息空间的融合演进和共生共治,引领城市集群治理联动,形成高质量发展共同体 |
(3)数据管理能力成熟度模型 DCMM 成熟度
|
级别 |
要点 |
|
初始级 |
数据需求的管理主要是在项目级体现,没有统一的管理流程,主要是被动式管理 |
|
受管理级 |
组织意识到数据是资产,根据管理策略的要求制定了管理流程,指定了相关人员进行初步管理 |
|
稳健级 |
数据已被当做实现组织绩效目标的重要资产,在组织层面制定了系列的标准化 管理流程,促进数据管理的规范化 |
|
量化管理级 |
数据被认为是获取竞争优势的重要资源,数据管理的效率能量化分析和监控 |
|
优化级 |
数据被认为是组织生存和发展的基础相关管理流程能实时优化,能在行业内进行最佳实践分享 |
(4)软件过程能力成熟度
|
等级 |
结果特征 | |
|
1级 |
初始级 |
软件过程和结果具有不确定性 |
|
2级 |
项目规范级 |
项 目基本可按计划实现预期的结果 |
|
3级 |
组织改进级 |
在组织范围内能够稳定地实现预期的项目目标 |
|
4级 |
量化提升级 |
在组织范围内能够量化地管理和实现预期的组织和项目目标 |
|
5级 |
创新引领级 |
通过技术和管理的创新,实现组织业务目标的持续提升,引领行业发展 |
(5)信息安全成熟度
|
级别 |
公共特性 |
|
Level 1—非正规实施级 |
执行基本实施 |
|
Level 2—规划和跟踪级 |
规划执行、规范化执行、验证执行、跟踪执行 |
|
Level 3—充分定义级 |
定义标准化过程、执行已定义的过程、协调安全实施 |
|
Level 4—量化控制级 |
建立可测度的质量目标、对执行情况实施客观管理 |
|
Level 5—持续改进级 |
改进组织能力、改进过程的效能 |
(6)OPM 成熟度
|
O P M 级 别 |
特征 | |
|
级别 1 |
初始或临时 |
项目绩效无法可靠预测。项目管理极不稳定,高度依赖于执行工作的人员的经 验和能力。项目虽然完成,但经常出现推迟、超出预算、质量各异的情况。存在的OPM流程是临时的或无序的 |
|
级别 2 |
项目层级采用 |
根据行业最佳实践,在项目或职能层级上计划、执行、监督和控制项目。但是 OPM流程和实践并非从组织角度统一应用或管理,且可能存在项目差异 |
|
级别 3 |
组织定义 |
项目管理是主动的,组织项目绩效是可预测的。项目团队遵循组织建立的OPM流程,这些流程根据项目的复杂性和从业者的能力加以裁剪。OPM流程在组织上是标准化的、可测量的、可控制的,并可由组织进行分析,以监控OPM流程绩效 |
|
级别 4 |
量化管理 |
组织中的项目管理决策和流程管理是由数据驱动的。OPM流程绩效的管理方式能够实现量化改进目 标。OPM流程绩效经过了系统性分析,以提高为组织 增加价值的改进机会 |
|
级别 5 |
持续优化 |
组织稳定且专注于持续改进。OPM与组织战略的一致性,以及定义好的和可 测量的价值贡献为关注点的OPM流程,促进了组织的敏捷和创新。在优化的组织中,已建立了有效的持续改进以及一系列测量和度量指标。项目集和项目的成功率很好,项目组合经过优化以确保业务价值 |
(7)CMMI成熟度
|
级别 |
特征 |
级别特征 |
|
第1级 初始级 |
各个实践域的活动应该能够在组织中得到基本的执行,例如,在软件研发和管理方面组织能够执行需求 开发、编码实现、系统测试及项目计划和监控这些工作。 |
1.满足实践域意图的初步方法 能够得到基本实现: 2.没有一套完整的实践来满足实践域的全部意图: 3.开始专注于能力问题。 |
|
第2级 管理级 |
所有第1级的要求都已经达到,另外,组织在项目实施上 能够遵守项目团队既定的工作计划与流程,对需求、任务、 产出物、度量数据、相关的实施人员能够实现相应的管理, 对整个流程进行监测与控制。达到成熟度2级水平的组织 对项目有一系列管理方式,避免了组织完成各个项目目标的随机性,保证了组织内项目实施的成功率。每个项目 都可以使用自己的方式达到实践域的目标。 |
1.简单但完整的一组实践,能够 满足实践域的全部目的 2.不需要使用组织资产或标准; 3.对目的各个方面实现了管理 ; 4.实践的意图可以基于项目以各种方式得到满足。 |
|
第3级 定义级 |
所有第2级实践的意图和价值都已经达到,并且组织 能够根据自身的情况定义适用于自身的标准过程,将 这套管理体系与流程实现制度化。组织不仅能够在当 前同类项目上取得成功,也能够在其他项目上成功。组织的管理流程成为组织的一种文化,成为组织的财富。 |
1. 采用组织标准流程开展各项工作; 2. .能够依据项目特征对组织的标准流程进行裁剪以解决特定的项目和工作特征; 3. 项目能够使用和向组织贡献 过程资产。 |
|
第4级 量化管理级 |
所有第3级实践的意图和价值都能够达成。另外,组织的管理实现了量化,实现了可预测。通过统计或其 他量化技术来实现过程性能的稳定性监控和复合型监控,实现管理的精细化,降低项目在过程能力和质量上的波动。组织能够通过历史数据构建可预测模型,对组织和项目的质量和过程性能目标实现可预测。 |
1.使用统计和其他量化技术来监测 ,完善或预测关键过程领域,从而实现组织或项目的质量与过程性能目标: 2.以统计和量化管理的方式了解组织或项目的效率效能变化,并根据质量和过程性能目标的情况管理组织和项目的效率效能。 |
|
第5级 优化级 |
所有第4级实践的意图和价值都能够达成。另外,组 织能够充分利用其管理数据和量化的方法对组织在项 目实施的过程中可能出现的不符合策划的内容进行预防。组织能够主动地改进标准过程,运用新技术和方 法实现流程的持续优化。 |
1. 使用统计和其他量化技术来优化效率效能并改善组织目标的实现,包括业务、度量和效率效能以及质量与过程性能目标; 2. 能够通过基于量化的持续优化来持续支持组织业务目标的达成。 |
关注公众号
添加微信好友













![表情[dabing]-软考梦工厂](https://www.rkyes.com/wp-content/themes/zibll/img/smilies/dabing.gif)
![表情[ciya]-软考梦工厂](https://www.rkyes.com/wp-content/themes/zibll/img/smilies/ciya.gif)
![表情[aoman]-软考梦工厂](https://www.rkyes.com/wp-content/themes/zibll/img/smilies/aoman.gif)
![表情[qiang]-软考梦工厂](https://www.rkyes.com/wp-content/themes/zibll/img/smilies/qiang.gif)

暂无评论内容