1、IT治理主要目标包括:与业务目标一致、有效利用信息与数据资源、风险管理。
![图片[1]-软考高项总结:第3章信息系统治理](https://www.rkyes.com/wp-content/uploads/2024/07/image-6.png)
2、管理层次大致可分为三层:最高管理层、执行管理层、业务与服务执行层。
3、有效的IT治理必须关注五项关键决策,包括IT原则、IT架构、IT基础设施、业务应用需求、IT投资和优先顺序。
![图片[2]-软考高项总结:第3章信息系统治理](https://www.rkyes.com/wp-content/uploads/2024/07/image-7.png)
![图片[3]-软考高项总结:第3章信息系统治理](https://www.rkyes.com/wp-content/uploads/2024/07/image-8.png)
4、IT治理体系框架具体包括:IT战略目标、IT治理组织、IT治理机制、IT治理域、IT治理标准和IT绩效目标等部分。
![图片[4]-软考高项总结:第3章信息系统治理](https://www.rkyes.com/wp-content/uploads/2024/07/image-9.png)
5、IT治理的核心内容包括六个方面:组织职责、战略匹配、资源管理、价值交付、风险管理和绩效管理。
![图片[5]-软考高项总结:第3章信息系统治理](https://www.rkyes.com/wp-content/uploads/2024/07/image-10.png)
6、建立IT治理机制的原则包括:①简单;②透明;③适合。
![图片[6]-软考高项总结:第3章信息系统治理](https://www.rkyes.com/wp-content/uploads/2024/07/image-11.png)
7、我国IT治理标准化研究是围绕IT治理研究范畴,为IT过程、IT资源、信息与组织战略、组织目标的连接提供了一种机制。
![图片[7]-软考高项总结:第3章信息系统治理](https://www.rkyes.com/wp-content/uploads/2024/07/image-12.png)
8、GB/T34960.1《信息技术服务治理第1部分:通用要求》定义了IT治理模型包含治理的内外部要求、治理主体、治理方法,以及信息技术及其应用的管理体系。
![图片[8]-软考高项总结:第3章信息系统治理](https://www.rkyes.com/wp-content/uploads/2024/07/image-13.png)
9、GB/T34960.1《信息技术服务治理第1部分:通用要求》定义的IT治理框架包含信息技术顶层设计、管理体系和资源三大治理域。
![图片[9]-软考高项总结:第3章信息系统治理](https://www.rkyes.com/wp-content/uploads/2024/07/image-14.png)
10、IT治理实施框架包括治理的实施环境、实施过程和治理域。
![图片[10]-软考高项总结:第3章信息系统治理](https://www.rkyes.com/wp-content/uploads/2024/07/image-15.png)
11、COBIT中治理目标被列入评估、指导和监控(EDM)领域,管理目标分为四个领域:
①调整、规划和组织(APO)针对IT的整体组织、战略和支持活动;
②内部构建、外部采购和实施(BAI)针对IT解决方案的定义、采购和实施以及它们到业务流程的整合;
③交付、服务和支持(DSS)针对IT服务的运营交付和支持,包括安全;
④监控、评价和评估(MEA)针对IT的性能监控及其与内部性能目标、内部控制目标和外部要求的一致程度。
![图片[11]-软考高项总结:第3章信息系统治理](https://www.rkyes.com/wp-content/uploads/2024/07/image-16.png)
12、COBIT治理系统的组件包括:
①流程。流程描述了一组为实现某种目标而安排有序的实践和活动,并生成了一组支持实现整体IT相关目标的输出内容。
②组织结构。组织结构是组织的主要决策实体。
③原则、政策和程序。原则、政策和程序用于将理想行为转化为日常管理的实用指南。
④信息。在任何组织中,信息无处不在,包括组织生成和使用的全部信息。COBIT侧重于有效运转组织治理系统所需的信息。⑤文化、道德和行为。个人和组织的文化、道德和行为作为治理和管理活动的成功因素,其价值往往被低估。
⑥人员、技能和胜任能力。人员、技能和胜任能力对做出正确决策、采取纠正行动和成功完成所有活动而言是必不可少的。
⑦服务、基础设施和应用程序。服务、基础设施和应用程序包括为组织提供IT处理治理系统的基础设施、技术和应用程序。
![图片[12]-软考高项总结:第3章信息系统治理](https://www.rkyes.com/wp-content/uploads/2024/07/image-17.png)
13、组织开展治理系统设计通过流程化的方式进行,COBIT给出了建议设计流程:
①了解组织环境和战略;
②确定治理系统的初步范围;
③优化治理系统的范围;
④最终确定治理系统的设计。
![图片[13]-软考高项总结:第3章信息系统治理](https://www.rkyes.com/wp-content/uploads/2024/07/image-18.png)
14、IT审计范围需要根据审计目的和投入的审计成本来确定。在确定审计范围时,除了考虑前面提及的审计内容外,还需要明确审计的组织范围、物理位置以及信息系统相关逻辑边界。
![图片[14]-软考高项总结:第3章信息系统治理](https://www.rkyes.com/wp-content/uploads/2024/07/image-19.png)
15、IT审计风险主要包括固有风险、控制风险、检查风险和总体审计风险。
![图片[15]-软考高项总结:第3章信息系统治理](https://www.rkyes.com/wp-content/uploads/2024/07/image-20.png)
![图片[16]-软考高项总结:第3章信息系统治理](https://www.rkyes.com/wp-content/uploads/2024/07/image-21.png)
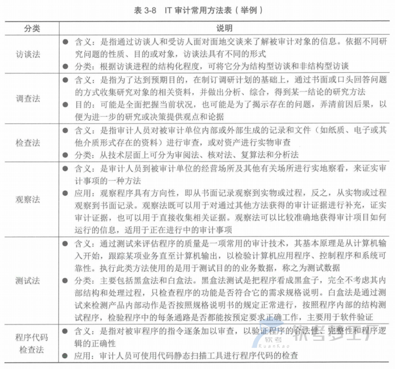
16、常用审计方法包括:访谈法、调查法、检查法、观察法、测试法和程序代码检查法等。
![图片[17]-软考高项总结:第3章信息系统治理](https://www.rkyes.com/wp-content/uploads/2024/07/image-22.png)
17、常用IT审计技术:风险评估技术、审计抽样技术、计算机辅助审计技术及大数据审计技术。
![图片[18]-软考高项总结:第3章信息系统治理](https://www.rkyes.com/wp-content/uploads/2024/07/image-23.png)
18、审计证据的特性:充分性、客观性、相关性、可靠性、合法性。
![图片[19]-软考高项总结:第3章信息系统治理](https://www.rkyes.com/wp-content/uploads/2024/07/image-24.png)
19、审计工作底稿一般分为综合类工作底稿、业务类工作底稿和备查类工作底稿。
![图片[20]-软考高项总结:第3章信息系统治理](https://www.rkyes.com/wp-content/uploads/2024/07/image-25.png)
20、审计工作底稿三级复核制度是指以审计机构负责人、部门负责人和项目负责人(或项目经理)为复核人。
21、审计流程一般分为审计准备、审计实施、审计终结及后续审计四个阶段。
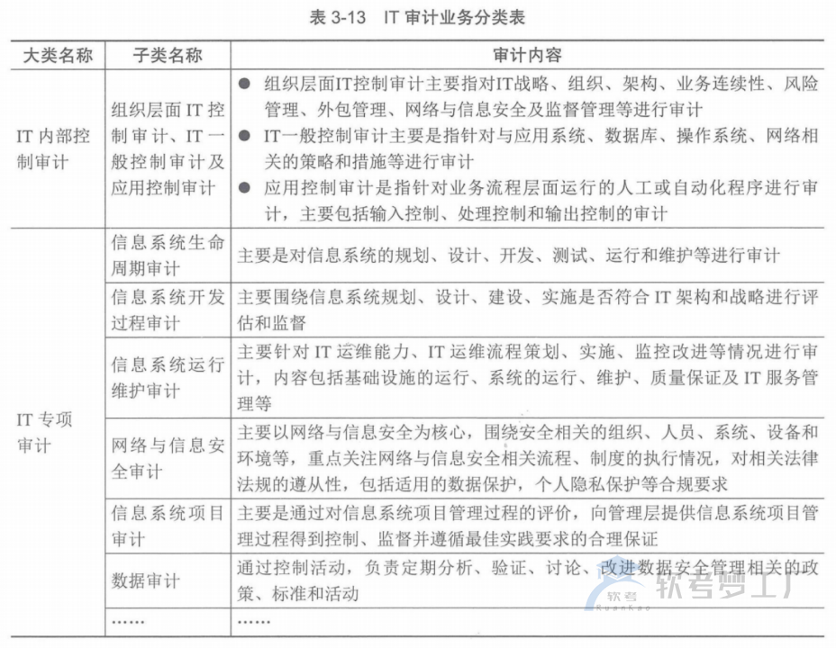
22、IT审计业务和服务通常分为IT内部控制审计和IT专项审计。
![图片[21]-软考高项总结:第3章信息系统治理](https://www.rkyes.com/wp-content/uploads/2024/07/image-26.png)
关注公众号
添加微信好友













![表情[dabing]-软考梦工厂](https://www.rkyes.com/wp-content/themes/zibll/img/smilies/dabing.gif)
![表情[ciya]-软考梦工厂](https://www.rkyes.com/wp-content/themes/zibll/img/smilies/ciya.gif)
![表情[aoman]-软考梦工厂](https://www.rkyes.com/wp-content/themes/zibll/img/smilies/aoman.gif)
![表情[qiang]-软考梦工厂](https://www.rkyes.com/wp-content/themes/zibll/img/smilies/qiang.gif)

暂无评论内容